
2020-05-19
瀏覽量 : 2690
除了九大美院之外
以下這八所獨立本科藝術院校也同樣設有校考
想要考這八所美術類校考院校
需要做好哪些準備吧!
請對號入座
選擇喜愛的學校和專業
進行校考喲~

-學校簡介-
① 山東工藝美術學院位于山東省濟南市,始建于1973年,是目前全國30所獨立設置的藝術院校中唯一一所工藝美術學院,系山東省首批名校建設工程院校。
② 現有27個專業、50余個專業方向。涉及藝術學、文學、工學、管理學四個學科門類。
設有視覺傳達設計學院、建筑與景觀設計學院、工業設計學院、服裝學院、造型藝術學院、現代手工藝術學院、數字藝術與傳媒學院、人文藝術學院、應用設計學院、繼續教育學院、公共課教學部、藝術與設計實踐教學中心、思想政治理論課教學部、附屬中等美術學校和淄博陶瓷學院創業中心15個教學單位,建有國家動漫產業發展基地、中國非物質文化遺產保護中心傳統手工藝研究基地、中國民藝研究所、藝術人類學研究所、設計策略研究中心、藝術與科學研究中心、墨子小孔成像研究中心、公共藝術研究中心、壁畫研究院、中國畫研究院、雕塑研究院、家具設計研究所、船舶工業設計研究院、工業設計研究所等研究機構。
-報考條件-
① 本科·符合本年度普通高校招生工作規定的報名條件、無色盲色弱;符合教育部《普通高等學校招生體檢工作指導意見》(教學[2003]3號)中規定的學習能夠自理者;報考藝術類專業的考生須取得我校專業考試合格證(有關藝術類省級統考成績的使用辦法,錄取時按生源省份規定執行)。
② 專科·符合本年度普通高校招生工作規定的報名條件、無色盲色弱;符合教育部《普通高等學校招生體檢工作指導意見》(教學[2003]3號)中規定的學習能夠自理者;報考藝術類專業的考生須達到山東省美術類專業統考合格線方可報考。

-錄取原則-
山東省內藝術類專業錄取原則:
① 本科·設計美術類專業:按校考考試類別劃定專業合格線及文化最低控制線。對于校考專業成績合格的考生,文化課成績須達到我校劃定的藝術類專業本科文化最低控制線(根據一志愿考生情況,劃定文化最低控制線,劃線比例原則上不超過1:1.5),且根據招生計劃及相關規定劃定專業最低分數線。在此文化及專業最低分數線上的一志愿考生,按校考專業成績從高分到低分依次排序,遵循志愿,擇優錄取,確定錄取專業(校考專業成績并列者,優先錄取文化成績高的;如文化成績也相同,則優先錄取外語成績高的)。專業志愿無法滿足時,服從調劑的考生,可調劑至未完成計劃的專業;不服從調劑的,作退檔處理。
② 本科·史論類專業:按校考考試類別劃定專業合格線及文化最低控制線。對于校考專業成績合格的考生,文化課成績須達到我校劃定的藝術類專業本科文化最低控制線(根據一志愿考生情況,劃定文化最低控制線,劃線比例原則上不超過1:1.5),且外語成績須達到我校要求。在此文化及外語最低分數線上的一志愿考生,按文化成績排序,遵循志愿,擇優錄取,確定錄取專業(文化成績并列者,優先錄取外語成績高的;如外語成績也相同,則優先錄取校考專業成績高的)。專業志愿無法滿足時,服從調劑的考生,可調劑至未完成計劃的專業;不服從調劑的,作退檔處理。
③ 本科·書法學【原美術學(中國書體研究)】、表演、舞蹈表演專業:對于校考專業成績合格的考生,文化課成績須達到我校劃定的藝術類專業本科文化最低控制線(根據一志愿考生情況,劃定文化最低控制線,劃線比例原則上不超過1:1.5),且根據招生計劃及相關規定劃定專業最低分數線。在此文化及專業最低分數線上的一志愿考生,按校考專業成績從高分到低分依次排序,遵循志愿,擇優錄取,確定錄取專業(校考專業成績并列者,優先錄取文化成績高的;如文化成績也相同,則優先錄取外語成績高的)。
④ 專科·須達到山東省美術類專業統考合格線。錄取時,在投檔線內按專業成績從高分到低分依次排序,擇優錄取。
-錄取分數線-
2019年山東省內藝術類本科錄取工作基本結束,錄取情況如下:


南藝校本部考點網上報名、確認、網上繳費時間安排在2019年12月20 -30日,
考試時間安排在2020年1月9日起陸續開始,
具體事宜我校將提前公告。
-學校簡介-
① 南京藝術學院簡稱“南藝”,誕生于1912年,全國最大的綜合性藝術院校,是中國獨立建制創辦最早并延續至現今的高等藝術學府。
② 作為中國近現代藝術教育的拓荒者,南京藝術學院百年歷史進程中,創造了多個中國近現代藝術史的第一。目前,南京藝術學院藝術學門類下五個一級學科排名全部躋身全國前十,其中美術學排名第三,設計學排名第四。在武書連的藝術學學科以及教育部藝術學研究生教育排名中,南京藝術學院均位列全國高校第二,辦學實力強。

-招生計劃-
南京藝術學院2019年計劃招收全日制普通本科學生2400余人,實行按專業招生。招生計劃由各省(區、市)招生委員會辦公室公布,考生也可登錄南京藝術學院本科招生信息網查詢,網址:http://zhaosheng.nua.edu.cn。
-錄取分數線-
南京藝術學院2018年外省美術類本科專業錄取分數線

南京藝術學院2018年外省藝術類本科專業錄取分數線


注:省外美術類綜合分=文化成績÷考生所屬省普通類本二文科(或理科)省控線×專業滿分值+考生專業分。
-招生名額及錄取辦法-

注:上表中,考試類型為省統考、校考的專業,考生所屬省有相關專業省級統考(或聯考)的,考生必須同時參加該專業的省級統考(或聯考)和我校校考,省統考成績合格后, 我校校考成績方能生效,否則成績無效。

-學校簡介-
① 景德鎮陶瓷大學坐落于千年瓷都景德鎮,是中國唯一以陶瓷為特色的多科性本科高等學校。曾隸屬于原國家輕工部,1998年轉為中央與地方共建,以江西省管理為主。
② 截至2019年1月,學校有湘湖、新廠、陶研所三個校區,占地2000余畝,設有11個教學院(部、系),開設本科專業48個,有3個一級學科博士點、15個一級學科碩士點和6個專業學位碩士點,有專任教師780人,有全日制在校生2萬余人(含獨立學院),其中研究生1321人(博士生78人),留學生近百人。
-錄取原則-
根據我校美術與設計學類本科專業的培養特點,錄取辦法規定如下:
報考我校第一志愿優先的原則,不分文理科性質。最低文化總分線按生源省級招生考試機構劃定的美術類與設計學類本科專業最低錄取控制分數線執行,文化分數線的規定以語文、外語、數學、綜合滿分為750分,語文、英語和數學各為150分、綜合為300分計算,相關科目語文70分以上,英語65分以上。單科滿分值不為150分制的省份,相應的單科線按比例折算,如江蘇省考生因語文單科滿分160分,其語文單科要求75分以上;英語單科滿分120分,其英語單科要求52分以上。以專業成績和高考文化課成績折算錄取總分,按錄取總分排名從高分到低分順序錄取,如果錄取總分相同,按專業總分、語文、英語的科目順序排序。我校按分數清的原則進行擇優錄取。
錄取總分折算公式:錄取總分=專業成績總分÷專業滿分×70 +文化課成績總分÷文化課滿分×30。具體錄取辦法可以查詢我校校園網刊載的《景德鎮陶瓷大學2019年美術與設計學類本科錄取辦法》。

-錄取分數-
備注:
1、錄取排序辦法:專業成績合格,且文化總分和語文、英語單科上線后,按以下公式折算錄取總分后排序(書法學專業全國總排序,除書法學外其他美術類專業分省(市、自治區)排序):
錄取總分=專業總分÷專業滿分×70+文化總分÷文化滿分×30
2、少量考生因排名靠后,且專業不服從調劑已退檔。
3、按青海省的劃線辦法,該省美術類文化最低分數線含考生省統考專業分

-學校簡介-
① 山東藝術學院,簡稱“山藝”,始建于1958年8月,是一所山東省屬綜合性藝術高校,位于山東省濟南市。面向全國招收和培養各類藝術人才,是教育部規定的三十一所獨立設置的本科藝術院校之一。
② 學校設有音樂學院、美術學院、戲劇影視學院、音樂教育學院、設計學院、藝術管理學院、舞蹈學院、戲曲學院、傳媒學院、職業教育學院、成人教育學院、國際藝術交流學院、公共課教學部13個教學單位,設置50個本科專業(含專業方向)。
-報考條件-
我校面向全國招生,凡符合各省(自治區、直轄市)規定的2019年普通高等學校招生報名條件者,均可報考。
下列人員不能報考:
1.具有高等學歷教育資格的高等學校的在校生;
2.高中段學校非應屆畢業的在校生(高中一、二年級在校生);
3.在高中段非應屆畢業年份以弄虛作假手段報名并違規參加普通高校招生考試(包括全國統考、省級統考和高校單獨組織的招生考試)的應屆畢業生;
4.因違反國家教育考試規定,被給予暫停參加高校招生考試處理且在停考期內的考生;
5.因觸犯刑法已被有關部門采取強制措施或正在服刑者。
-錄取分數線-
山東藝術學院2019年省內本科提前批首次志愿錄取情況





錄取原則-

-分數計算-
針對各省高考總分和單科成績不統一的問題,我校均將根據山東省高考文化成績標準進行折算。
專業錄取過程中,如最后一名出現并列現象將按照以下錄取原則執行:
1.以專業成績排序錄取為原則的相關專業,如出現并列現象,取文化成績高者。
2.以綜合分成績排序錄取為原則的相關專業,如出現并列現象,取文化成績高者。
3.以文化成績排序錄取為原則的相關專業,如出現并列現象,取語文成績高者。

-學校簡介-
① 吉林藝術學院是東北地區唯一一所綜合性高等藝術院校。學院前身萌發于1946年的東北大學魯迅文藝學院音樂系,1958年組建吉林藝術專科學校,1995年成為吉林省首批擁有省重點學科的院校。
-招生專業-

注:此計劃數額待批,藝術類專業外省不編制具體分省計劃,具體專業以2019年各省招生考試機構公布的為準。
-報考條件-
1、遵守中華人民共和國憲法和法律;
2、具有從事本專業基本素質的高中畢業生或同等學歷者,現役軍人執行國家和各省相關規定;
3、按照生源省級招生考試機構的規定,通過高考報名資格審核,順利參加2019年普通高等學校全國統一考試;
4、身心健康、五官端正,符合《普通高等學校招生體檢工作指導意見》及我校專業學習的要求;
5、考生報考專業涉及省統考有達標要求的,需省統考對應專業合格(數字媒體藝術、動畫、戲劇影視美術設計專業也需美術設計類統考合格);
6、考生需素顏或淡妝參加考試,如因濃妝、整形等原因不能通過人臉識別系統,后果自行承擔;
7、部分專業對形象和身體條件有一定的要求:
①音樂類專業:音樂表演專業演奏方向要求聽覺器官無疾病,音樂表演專業演唱方向和音樂學(師范)專業要求發聲器官和聽覺器官無疾病;
②服裝與服飾展演專業:身材勻稱,女身高1.70米以上,男身高1.80米以上;
③表演和播音與主持藝術專業:口齒清晰、發聲器官與呼吸器官無疾病,無紋身刺青,不穿高跟鞋,女身高1.60米以上,男身高1.70米以上;
④專業特別優秀者,條件可適當放寬。
-錄取分數線-
2019年錄取分數線(吉林)



廣西藝術學院2020年校考新變化:
一、美術學(理論)專業從“02美術設計類”調整到“01美術理論類”招生,考試科目為:《文史常識與寫作》一個科目。
二、新增藝術管理招生專業,歸屬于“01美術理論類”招生,考試科目為:《文史常識與寫作》一個科目。
三、美術學(文化管理)專業停止招生。
廣西藝術學院2020年校考時間公布
一、設考點省份考生考試
11個設考點省份的考生,只能選擇在本省考點報名考試,在其它省份考點考試的成績無效(其中:寧夏、新疆、甘肅的考生統一安排在甘肅考點報名考試,廣東省美術專業考生統一安排到我校考點參加考試)。目前各省考點與考試時間正在逐步確定,相關信息將第一時間發布于我校招生資訊網(https://zsb.gxau.edu.cn/)請考生及時查閱。
二、廣西籍考生考試
(一)網上報名繳費時間:2019年12月20日—26日。考生請登錄我校招生資訊網(https://zsb.gxau.edu.cn/)進入2020年校考報名系統,按照報名操作提示要求進行網上報名及網上繳費,繳費前務必認真核對報考信息,因信息填寫錯誤造成的后果由考生自負。
(二)廣西籍考生報名繳費成功后,不需要進行現場或線上確認。
(三)打印準考證時間及方式:2020年1月1日—4日。登錄我校招生資訊網(https://zsb.gxau.edu.cn/)進入2020年校考報名系統打印準考證。
(四)考試時間:2020年1月5日—10日,共6天。
(五)考試地點:“02美術設計類”專業安排在我校南湖校區和相思湖校區(具體詳見《專業考試準考證》上的安排);其余考試類別的專業均安排在我校南湖校區。
三、不設考點省份考生考試
(一)不設考點省份的考生,只能選擇我校南寧考點報考,其余省份不予受理。
(二)網上報名繳費時間:2019年12月21日—31日。考生請登錄我校招生資訊網(https://zsb.gxau.edu.cn/)進入2020年校考報名系統,按照報名操作提示要求進行網上報名及網上繳費,繳費前務必認真核對報考信息,因信息填寫錯誤造成的后果由考生自負。
(三)線上確認(資格審核)和打印準考證時間:2020年1月6日—11日。考生可登錄我校校考報名系統手機APP客戶端,憑身份證原件、2020年高考省級藝術類專業統考(聯考)證(簡稱《省藝術統考證》)原件,由本人進行在線確認和打印準考證,具體操作辦法詳見APP軟件提示。我校校考報名系統手機APP客戶端下載地址:https://www.artstudent.cn/
(四)考試時間:2020年1月12日—13日。
(五)考試地點:廣西藝術學院南湖校區(具體詳見《專業考試準考證》上的安排)。
四、廣東籍考生美術專業考試
(一)由于廣東省考點美術專業考位受限,廣東省報考美術專業的考生統一到我校考點參加考試。
(二)網上報名繳費時間:2020年2月1日—7日。考生請登錄我校招生資訊網(https://zsb.gxau.edu.cn/)進入2020年校考報名系統,按照報名操作提示要求進行網上報名及網上繳費,繳費前務必認真核對報考信息,因信息填寫錯誤造成的后果由考生自負。
(三)廣東籍考生報名繳費成功后,不需要進行現場或線上確認。
(四)打印準考證時間及方式:2020年2月20日—24日。登錄我校招生資訊網(https://zsb.gxau.edu.cn/)進入2020年校考報名系統打印準考證。
(五)考試時間:2020年2月25日
(六)考試地點:廣西藝術學院南湖校區(具體詳見《專業考試準考證》上的安排)。
美術設計類考試內容
美術設計類
①色彩(筆試):
根據試題內容,憑記憶或提供的圖片完成一幅色彩的靜物畫。考試用具:水彩或水粉顏料及繪圖工具(考生自備)。考試用紙:八開水彩或水粉紙(考點提供)。考試時間:3小時。
②素描(筆試):
根據試題內容,憑記憶或提供的圖片完成一幅人像素描畫。考試用具:鉛筆、炭精筆、橡皮等(考生自備)。考試用紙:八開素描紙(考點提供)。考試時間:3小時。
美術理論類
文史常識與寫作(筆試):文史常識部分主要考核考生對文學歷史基本常識的掌握和理解,寫作部分用議論文體完成1篇1000字以上的美術評論文章。考試時間:2小時30分鐘。
參考書目:高中《語文》必修4、5冊,高中《歷史》必修1、2冊,人民教育出版社;《美術鑒賞》李永強、閆愛華、蘇阿嫦著,廣西美術出版社,2009版。
-學校簡介-
① 廣西藝術學院,簡稱“廣藝”,坐落于廣西壯族自治區首府南寧。是廣西壯族自治區人民政府所屬公辦全日制普通高等學校。
② 學校有四個校區,南寧市有南湖校區、相思湖校區和西校區,桂林市有桂林校區,總占地面積660.63畝。有16個教學單位,1所藝術研究院,有36個本科專業,37個本科專業方向,11個高職專業。有全日制本專科學生、碩士研究生、留學生在校生14959人。
-錄取原則-
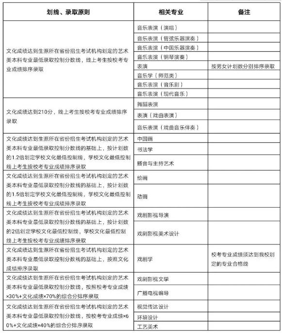
錄取時根據考生的文化和專業成績(不分文理科),參考外語等相關科目成績,以及德、智、體等情況全面衡量,擇優錄取。我院2014年招生錄取工作根據不同專業類別按以下原則進行:
本科美術學(美術史論、美術理論與批評)專業,錄取時按文化成績和專業成績7:3的結構分從高分至低分排序,擇優錄取;廣播電視編導(含中英校際交流2+2項目)、戲劇影視文學、舞蹈學專業,錄取時按文化成績和專業成績5:5的結構分從高分至低分排序,擇優錄取。
廣告學(廣告策劃)本科專業,招收普通本科第二批次文科類考生(我院按照藝術類培養),錄取時按照各省普通本科第二批次文科類高考成績排序,擇優錄取。
本科專業除以上第一至第七款的專業(方向)以外,其余專業(方向)按專業總分從高分至低分排序,擇優錄取。
對專業考試成績名列前茅的優秀考生,第一志愿(第一專業)填報廣西藝術學院并符合以下條件者,其文化分達不到該專業最低錄取控制分數線時,經所在省級招生辦同意,可給予文化分線下30分投檔、錄取。
廣西考生:
1.廣西考生報考我院按專業總分排序錄取的專業,在所屬考試類別中排名前三名且總分不低于255分(滿分300分)者;
2.廣西考生報考我院按專業主科成績排序錄取的專業,在所屬考試類別中排名前三名且主科成績不低于160分(滿分180分)者。
外省考生(不含廣西考生):
1.外省考生報考我院按專業總分排序錄取的專業,在所屬考試類別中排名前三名且總分不低于255分(滿分300分)者;
2.外省考生報考我院按專業主科成績排序錄取的專業,在所屬考試類別中排名前三名且主科成績不低于200分(滿分225分)者。
3.以上排名是指所有外省考生(不含廣西考生)統一排名。
-錄取分數-

云南藝術學院2020年省內藝術類招生專業校考報名采用“網上報名,網絡繳費”的方式進行,報名時間為2019年12月2 日上午9:00至21 日下午17:00。考生前往招生資訊網或招考云平臺下載并安裝手機APP,通過手機APP進行專業報名及繳費。
關于專業考試
(一)考試時間安排
表現類專業校考(含美術普類、設計普類、戲劇影視美術設計3個專業):2020年1月2-4日
無筆試科目的表演類專業校考:2020年1月11-17日
有筆試科目的表演類專業校考:2020年1月12-17日
(二)考生務必要按照專業準考證確定的時間和地點到云南藝術學院確認考試安排和參加專業考試。
(三)考生憑身份證、藝術類專業考試報考證和專業準考證入場參加專業考試。三證必須齊全,否則不準入場,責任由考生自負。
(四)未盡事宜,請考生關注專業準考證考生注意事項欄或招考網站信息公告欄。
-學校簡介-
① 云南藝術學院,簡稱“云藝”,坐落于春城-昆明,是中國西南地區一所綜合性高等藝術院校。
②學院有11個教學單位,即音樂學院、美術學院、藝術設計學院、戲劇學院、舞蹈學院、電影電視學院、藝術文化學院、高等職業教育學院、馬克思主義學院、公共教學部、體育教學部,共有本科專業39個,涵蓋藝術學、管理學、文學和工學四個學科門類。
-錄取原則-

注:1. 2019 年我校預計面向全國各招生省(區)招收各專業新生共計3000人(最終招生計劃數以上級教育主管部門批文為準),文理兼招,無級差。
2.參加藝術類專業考試的考生必須專業成績合格,且文化成績達到最低控制分數線,方能按相應專業的錄取原則擇優錄取。
-錄取分數線-
云南藝術學院2018年錄取分數線參考


-學校簡介-
① 新疆藝術學院位于新疆維吾爾自治區烏魯木齊市,是中國西北地區唯一的一所綜合性高等藝術學府,為全國七所省(區)屬綜合性藝術院校之一。
② 學院有團結路東校區、西校區和經濟技術開發區金橋校區,占地958畝;有12個教學單位,開設33個本科專業,其中2個為自治區重點專業。有2個碩士學位自治區重點學科,藝術學門類下4個一級學科碩士授權點,1個專業碩士授權點(包括6個研究領域、19個研究方向);有教職工640人,各類在校生總數7500余人。
-錄取原則-
1.普通本科藝術類各專業,我校按照專業志愿優先原則進行錄取。藝術類本科各專業及同一專業不同方向,因考核內容和錄取方法不同分為三類。所有本科專業(含方向)考生需取得我院承認的專業考試合格證,高考文化成績達到我院相應專業錄取最低控制分數線的前提下,按照不同專業(含方向)確定不同錄取原則:
第一類:達到上述前提后,按高考文化成績,從高分到低分擇優錄取的專業有:美術學(美術史論)、藝術設計學、舞蹈學(舞蹈史論)、廣播電視編導、戲劇影視文學、影視攝影與制作。
第二類:達到上述前提后,按專業成績,從高分到低分擇優錄取的專業有:音樂表演、表演、表演(京劇方向)、舞蹈表演、舞蹈學(舞蹈教育、群眾舞蹈文化教育)、舞蹈編導。(注:音樂表演專業,按照專業小方向成績擇優錄取)
第三類:達到上述前提后,按照專業成績與高考文化成績各占50%比例的綜合成績,擇優錄取的專業有:美術學(美術教育)、繪畫、雕塑、攝影、戲劇影視美術設計、動畫、視覺傳達設計、環境設計、產品設計、服裝與服飾設計、數字媒體藝術、工藝美術、音樂學(音樂教育)、作曲與作曲技術理論、錄音藝術、藝術與科技、播音與主持藝術。
公式:綜合分=專業成績×系數×50%+文化課成績×50%;
系數=高考文化課滿分/我院專業考試滿分,(高考文化課滿分以本省教育考試院規定高考滿分為準);
2.普通本科二批次各專業,錄取原則按照各省(自治區、直轄市)招生考試院公布的普通本科二批次錄取辦法執行。考生高考文化分數原則上不得低于生源省份普通本科二批次分數線,按照分數優先,遵循志愿的原則,確定考生的錄取專業。專業志愿無法滿足時,若服從調劑,則調劑到尚未錄滿的專業,不服從調劑的,作退檔處理。
3.普通專科(高職)藝術類各專業,考生需取得相應專業省級統考合格證(舞蹈類新疆籍考生需參加我院組織的舞蹈類專業考試,并取得專業考試合格證),考生高考文化分數原則上不得低于生源省份普通專科(高職)藝術類分數線,按照分數優先,遵循志愿的原則,確定考生的錄取專業。
(注:如果省(自治區、直轄市)級教育考試院(或招辦)要求考生需取得相應專業省級統考合格證,將根據各省(自治區、直轄市)教育考試院(或招辦)要求,考生在取得相應專業省級統考合格證后,按照上述錄取原則執行。)
二、按照專業成績與高考文化成績的總分(各占50%的比例)擇優錄取的專業,總分(綜合分)計算方法如下:
新疆(文化滿分450分):綜合分=文化成績×50%+專業成績×2.25×50%
江蘇(文化滿分440分):綜合分=文化成績×50%+專業成績×2.2×50%
其他省(文化滿分750分):綜合分=文化成績×50%+專業成績×3.75×50%
(海南省文化成績采用原始分成績計算)
-錄取分數-
2019年新疆藝術學院在新疆本科招生錄取分數線(更新中)



如何選擇規劃報考院校是你藝考之路上很重要的一步。
今天我們的院校解析到這里就結束了,想必各位同學也對這八所院校有了更清楚的了解。