
2020-09-18
瀏覽量 : 2064
關于印發《廣東省2021年普通高等學校招生統一考試體育、美術、舞蹈、廣播電視編導術科考試說明》的通知粵考院函〔2020〕94號
各地級以上市招生辦公室(考試中心、考試院),各普通高校招生辦公室:
為做好我省2021年普通高等學校招生統一考試體育、美術、舞蹈、廣播電視編導術科考試有關工作,我院制定了考試說明,現印發給你們。請你們及時轉發各中學和高校有關院系,并做好宣傳解讀工作。
附件:
1.廣東省2021年普通高等學校招生統一考試體育術科考試說明
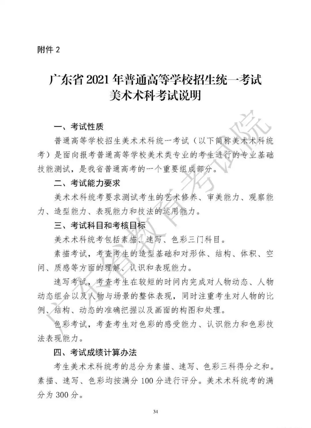
2.廣東省2021年普通高等學校招生統一考試美術術科考試說明
3.廣東省2021年普通高等學校招生統一考試舞蹈術科考試說明
4.廣東省2021年普通高等學校招生統一考試廣播電視編導術科考試說明
廣東省教育考試院2020年9月15日







廣州十大畫室其他相關文章推薦閱讀:作為美術生,廣州十大畫室揭秘六大藝術學院和九大美院的區別