
2021-09-28
瀏覽量 : 2160
廣東12月4日聯考!近日,廣東教育考試院發布通知:2021年12月4日進行美術聯考。這里廣州畫室寒假班劉老師也是為大家找到了相關信息,以下為通知原文《關于廣東省2022年普通高等學校招生統一考試體育類和藝術類專業術科統考有關事項的通知》內容:

通知原文
各地級以上市招生辦公室(考試中心、考試院),各普通高校:
為做好我省2022年普通高等學校招生統一考試體育、美術、舞蹈、廣播電視編導、書法、音樂術科統考有關工作,現將有關事項通知如下。
一、考試時間和地點
(一)考試時間
美術:2021年12月4日;
書法:2021年12月4日;
廣播電視編導:2021年12月4日;
音樂:2022年1月12—22日;
舞蹈:2022年1月23—27日;
體育:2022年1月10—19日。
(二)考試地點
書法術科統考:廣州美術學院(大學城校區);
音樂術科統考:星海音樂學院(大學城校區);
舞蹈術科統考:星海音樂學院(大學城校區);
廣播電視編導術科統考:華南農業大學;
體育術科統考:廣州體育學院。
美術術科統考考點設置在各地市,具體地點由各地市招生辦公室安排,考場由廣東省教育考試院統一編排。
二、考試科目和要求
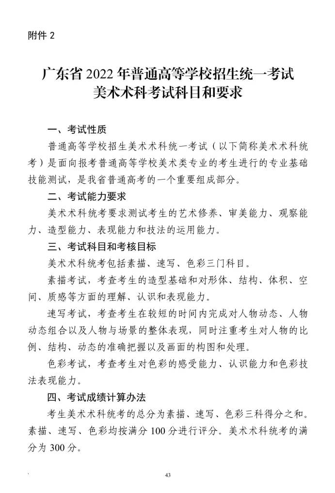
體育、美術、舞蹈、廣播電視編導、書法和音樂術科統考相關考試科目和要求分別見附件1—6。
附件:1.廣東省2022年普通高等學校招生統一考試體育術科考試科目和要求
2.廣東省2022年普通高等學校招生統一考試美術術科考試科目和要求
3.廣東省2022年普通高等學校招生統一考試舞蹈術科考試科目和要求
4.廣東省2022年普通高等學校招生統一考試廣播電視編導術科考試科目和要求
5.廣東省2022年普通高等學校招生統一考試書法術科考試科目和要求
6.廣東省2022年普通高等學校招生統一考試音樂術科考試科目和要求
廣東省教育考試院
2021年9月26日







近日,廣州美術學院新建宿舍項目啟動,新建宿舍項目計劃竣工的時間預計在2022年7月31日前竣工,22屆廣州畫室考生的機會來了,快來看看吧!